Giới thiệu Viện Giáo dục Ngôn ngữ và Văn hóa Quốc tế
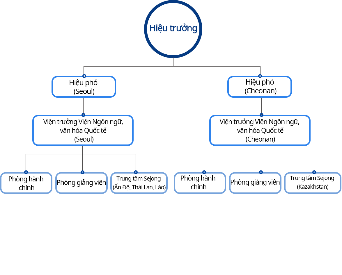
Tổ chức
This site does not support JavaScript may connote normally invisible.